张北恒昌商贸有限公司

我的购物车0
浏览移动版
所有商品分类
正品保障
七天退换
权威检测
分享
收藏商品

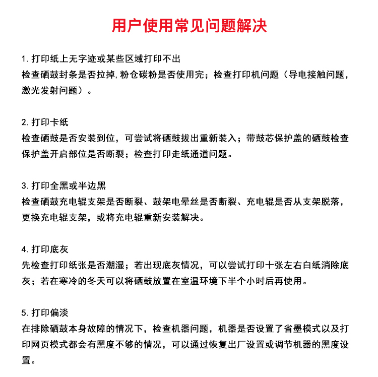
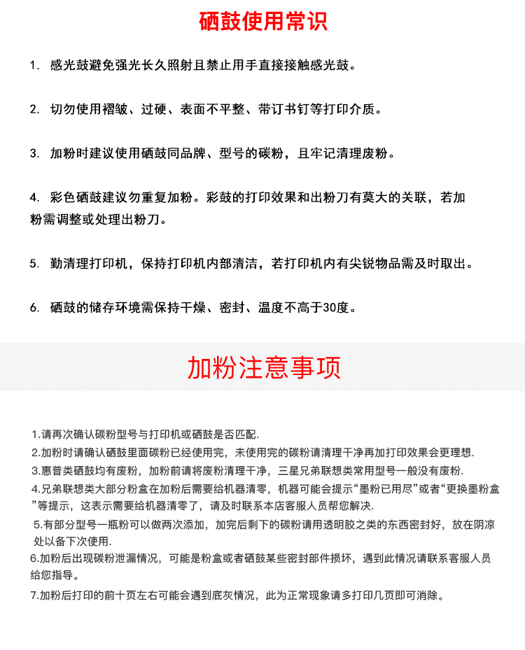
标拓(Biaotop)TN319蓝色墨粉筒适用柯美bizhubC220/C280/C360复印机克隆系列 自营

商品编号:

销售价¥449.00
市场价¥
  • 总销量0
  • 累计评价0
  • 积分单件送0分
手机购买
手机下单更多优惠
  • 商品毛重:0.00g
  • 单位:件

1.jpg2.jpg3.jpg4.jpg5.jpg6.jpg8.jpg9.jpg10.jpg11.jpg

帐号 购物车 0 我的收藏 浏览足迹

扫描手机访问

返回顶部

购物车

我的优惠券

我的收藏

浏览足迹